티스토리 뷰
* 테스트하기 위해 검토 중
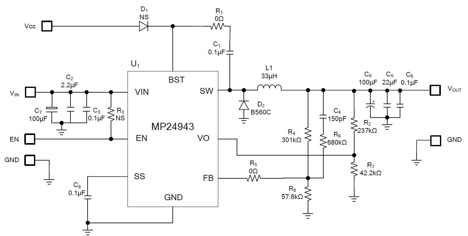
* Close path : GND, IN, SW(L21, C24) <== short and wide path
R26, C22/23



Product Attributes
| Category | Integrated Circuits (ICs) PMIC - Voltage Regulators - DC DC Switching Regulators |
|
| Mfr | Monolithic Power Systems Inc. | |
| Series | - | |
| Package | Tape & Reel (TR) Cut Tape (CT) Digi-Reel® |
|
| Part Status | Active | |
| Function | Step-Down | |
| Output Configuration | Positive | |
| Topology | Buck | |
| Output Type | Adjustable | |
| Number of Outputs | 1 | |
| Voltage - Input (Min) | 4.5V | |
| Voltage - Input (Max) | 55V | |
| Voltage - Output (Min/Fixed) | 0.8V | |
| Voltage - Output (Max) | 45V | |
| Current - Output | 3A | |
| Frequency - Switching | 100kHz | |
| Synchronous Rectifier | No | |
| Operating Temperature | -40°C ~ 85°C (TA) | |
| Mounting Type | Surface Mount | |
| Package / Case | 8-SOIC (0.154", 3.90mm Width) Exposed Pad | |
| Supplier Device Package | 8-SOIC-EP | |
| Base Product Number | MP24943 |
View Similar
반응형
'HWDesk > ElectronicParts' 카테고리의 다른 글
| WS2811B 테스트(2) (0) | 2021.05.28 |
|---|---|
| WS2811B 테스트 (0) | 2021.05.27 |
| Triac - High Current (0) | 2021.04.06 |
| LED Driver ICs - Lumissil Microsystems (0) | 2021.04.02 |
| IGBT - Very High Current (0) | 2021.04.01 |
반응형
250x250
최근에 올라온 글
최근에 달린 댓글
- Total
- Today
- Yesterday
링크
TAG
- 전압
- Decorator
- 오블완
- 전류
- 아두이노
- 빌리언트
- 심심풀이
- Hurdles
- 혁신과허들
- 심심풀이치매방지기
- bilient
- 배프
- 빌리칠드
- 절연형
- ServantClock
- 티스토리챌린지
- BSC
- 혁신
- image
- 둎
- Innovation&Hurdles
- arduino
- Innovations
- 허들
- BiliChild
- Video
- 치매
- Innovations&Hurdles
- 치매방지
- DYOV
| 일 | 월 | 화 | 수 | 목 | 금 | 토 |
|---|---|---|---|---|---|---|
| 1 | 2 | 3 | ||||
| 4 | 5 | 6 | 7 | 8 | 9 | 10 |
| 11 | 12 | 13 | 14 | 15 | 16 | 17 |
| 18 | 19 | 20 | 21 | 22 | 23 | 24 |
| 25 | 26 | 27 | 28 | 29 | 30 | 31 |
글 보관함

