티스토리 뷰
| Model | Type | Spec. | |
| AP3032 | Boost SOT23-6 1MHz |
In : 2.7~9V Out : 1.4A(sw) |
|
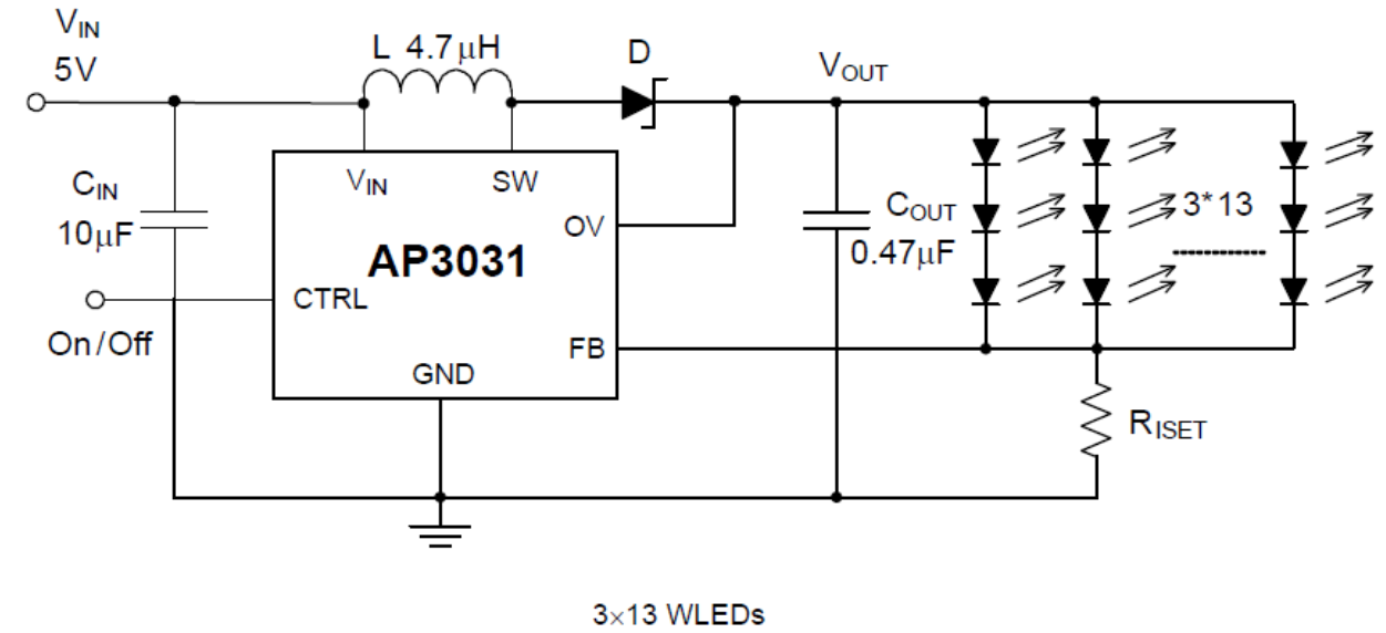
| AP3031 | Boost SOT23-6 1MHz |
In : 2.7~16V Out : 1.4A(sw) |
![]() |
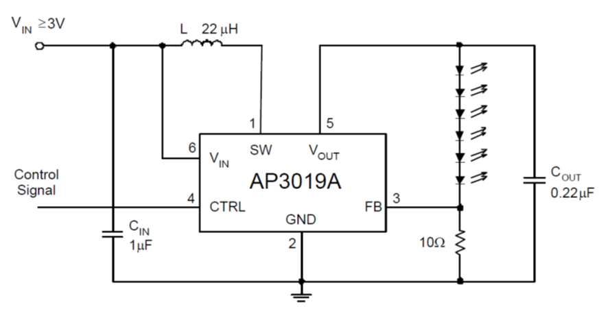
| AP3019 | Boost SOT23-6 1.2MHz |
In : 2.7~16V Out : 550mA(sw) |
![]() |
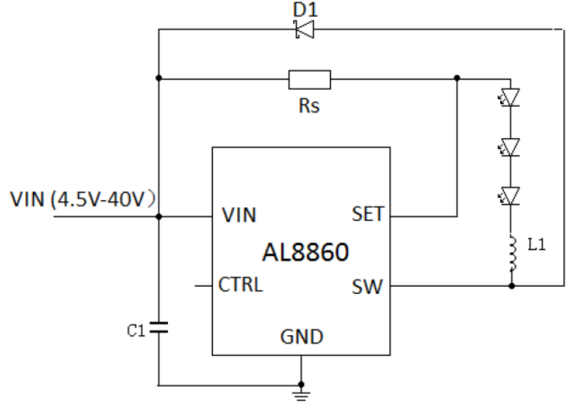
| AL8860 | Buck SOT23-5 |
In : 4.5~40V Out : 36V, 1A |
![]() |
| AL3036 | 단종 | ![]() |
|
| AL3602 | Boost SOT23-6 1.2MHz |
In : 2.7~5V Out: 4.8~5.2V, 100mA |
![]() |
| PAM2804A | Buck SOT23-5 1.5MHz |
In: 2.5~6A Out: 1A |
|
| AL3050 | Boost | Out: 40mA | |
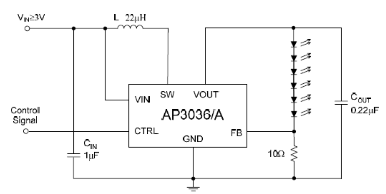
| AP3036 | Boost | Out: 550mA(sw) | |
| AL8861 | Buck TSSOP-8, MSOP-8 1MHz |
In: 4.5~40V Out: 36V, 1.5A |
|
| AP5724 | Boost | Out: 750mA(sw) | ![]() |
| AP5725 | Boost | Out: 26V, 750mA | |
| AP5726 | Boost 1.2MHz |
Out : 750mA(sw) | ![]() |
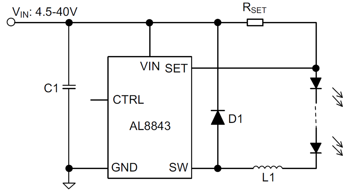
| AL8843 | Buck SOIC-8 1MHz |
In: 4.5~40V Out: 3A |
![]() |
| PAM2863 | Buck SOIC-8 1MHz |
In: 4.5~40V Out: 2A |
|
| AL8812 | Buck, Boost UDFN-12 100kHz |
In: 3~20V Out: 60V, 1.6A |
|
| ZXLD1366 ZXLD1362 |
Buck SOIC-8, SOT23-5 1MHz |
In 6~60V Out: 60V, 1A |
![]() |
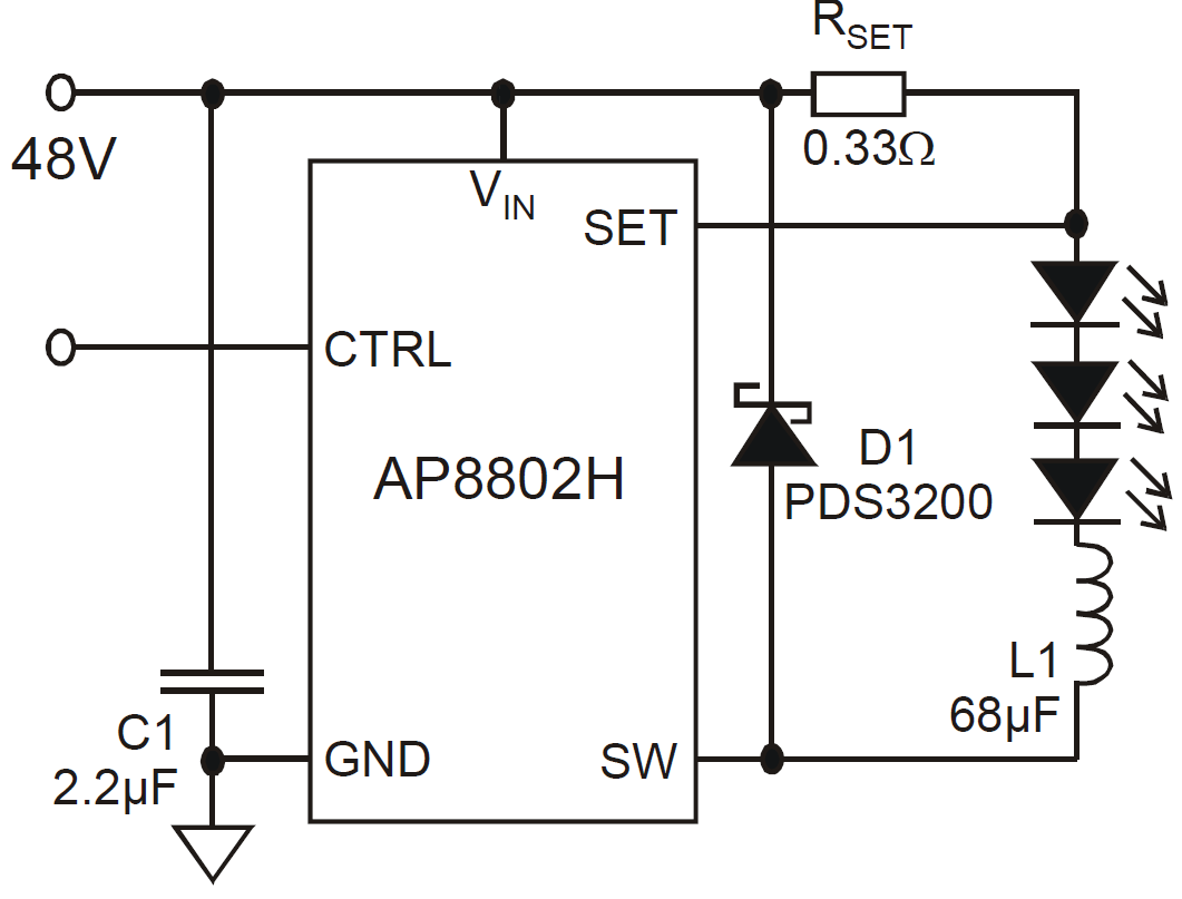
| AP8802 | Buck SOIC-8 700kHz |
In: 8~60V Out: 1A(sw) |
![]() |
반응형
'HWDesk > ElectronicParts' 카테고리의 다른 글
| IGBT - Very High Current (0) | 2021.04.01 |
|---|---|
| Diodes - Extremely High Current (0) | 2021.03.30 |
| SCR - Extremely High Current (0) | 2021.03.25 |
| LED Driver ICs - High Voltage (0) | 2021.03.21 |
| LED Driver ICs - Low Voltage (0) | 2021.03.20 |
반응형
250x250
최근에 올라온 글
최근에 달린 댓글
- Total
- Today
- Yesterday
링크
TAG
- 혁신
- 치매방지
- DYOV
- Innovation&Hurdles
- arduino
- 둎
- image
- bilient
- 전류
- Innovations&Hurdles
- BiliChild
- ServantClock
- 심심풀이
- 혁신과허들
- 전압
- Video
- 허들
- Innovations
- 심심풀이치매방지기
- 치매
- 배프
- 절연형
- 아두이노
- 티스토리챌린지
- Hurdles
- Decorator
- 빌리칠드
- 오블완
- 빌리언트
- BSC
| 일 | 월 | 화 | 수 | 목 | 금 | 토 |
|---|---|---|---|---|---|---|
| 1 | 2 | 3 | ||||
| 4 | 5 | 6 | 7 | 8 | 9 | 10 |
| 11 | 12 | 13 | 14 | 15 | 16 | 17 |
| 18 | 19 | 20 | 21 | 22 | 23 | 24 |
| 25 | 26 | 27 | 28 | 29 | 30 | 31 |
글 보관함











