티스토리 뷰
고전압(10V~)용 LED 드라이버 IC
| Model | Type | Input/Output | Remarks |
| LM3405AXMKX/NOPB-ND | Buck SOT23-6 1.6MHz |
In : 3~22V Out: 1A |
![]() |
| 2156-NCL30160DR2G-OS-ND | Buck SOIC-8 1.4MHz |
In : 8~40V Out: 1A |
|
| PAM2861ABRDI-ND | Buck SOT23-5 1MHz |
In: 6~40V Out: 1A |
![]() |
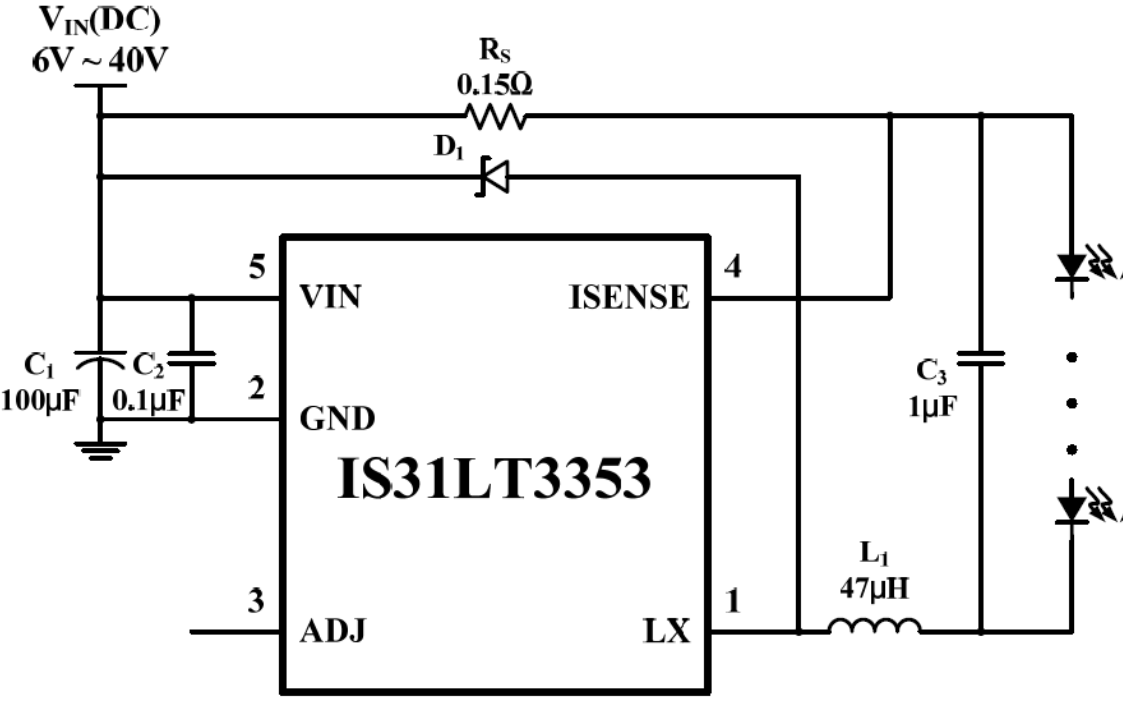
| IS31LT3353-STLS4-TR-ND | Buck SOT-753 1MHz |
In: 6~40V Out: 1A |
![]() |
| AOZ1084DI-ND | Buck WFDFN-8 450kHz |
In: 4.5~36V Out: 1.2A |
|
| IS31LT3350-V1STLS2-TR-ND | Buck SOT-753 1MHz |
In: 6~40V Out: 650mA(sw) |
|
| AL8812FDF-13-ND | Buck, Boost UDFN-12 100kHz |
In: 3~20V Out: 60V, 1.6A |
|
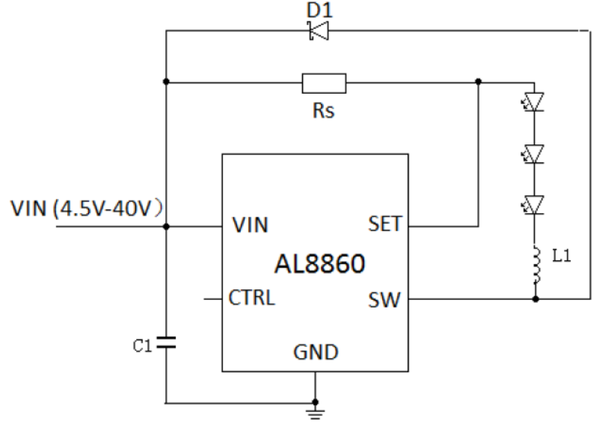
| AL8860WT-7DITR-ND | Buck SOT23-5 1MHz |
In: 4.5~40V Out: 36V, 1A |
![]() |
| AL8860MP-13DITR-ND | Buck TSSOP-8, MSOP-8 1MHz |
In: 4.5~40V Out: 36V, 1.5A |
|
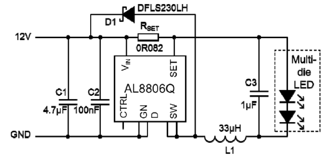
| AL8806QMP-13DITR-ND | Buck TSSOP-8, MSOP-8 1MHz |
In 6~30V Out: 1.5A(sw) |
![]() |
| IS31LT3952-GRLS4-TR | Buck SOIC-8 |
In: 4.5~38V Out: 3A |
![]() |
| AL8861MP-13DITR-ND | Buck TSSOP-8, MSOIP-8 1MHz |
In: 4.5~40V Out: 36V, 1.5A |
|
| IS31LT3953-GRLS4-TR | Buck SOIC-8 |
In: 4.5~38V Out: 4.5A |
![]() |
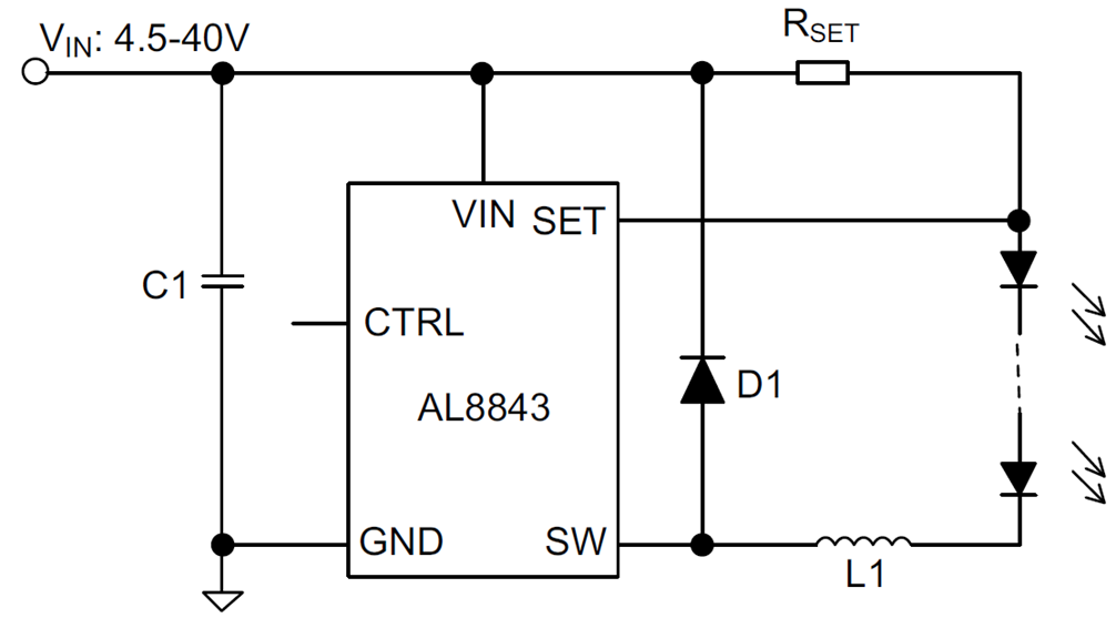
| AL8843SP-13DITR-ND | Buck SOEP-8 1MHz |
In: 4.5~40V Out: 3A |
![]() |
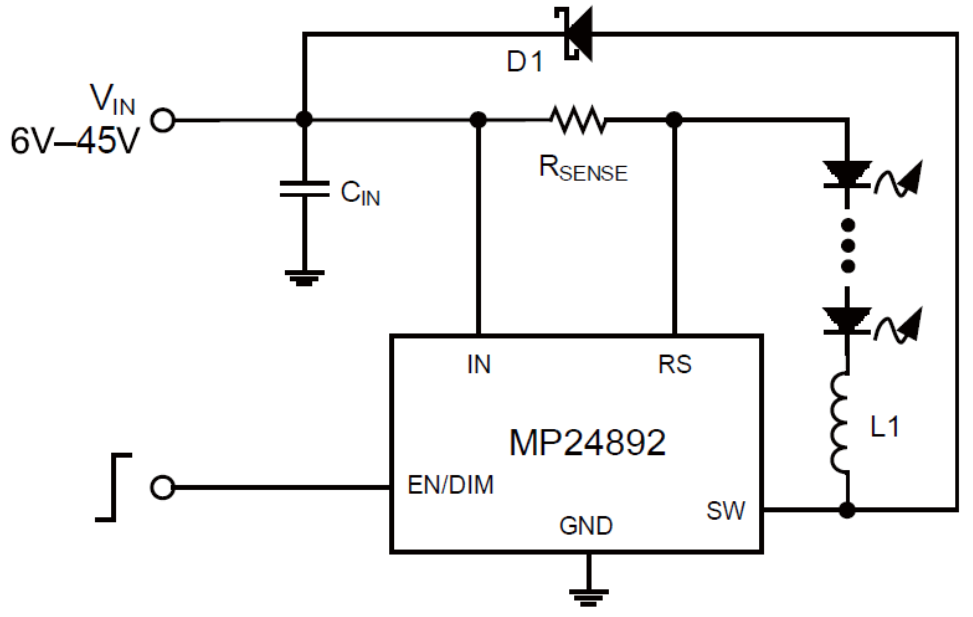
| MP24892DJ-LF-Z | Buck SOT23-5 600kHz |
In: 6~45V Out: 1A |
![]() |
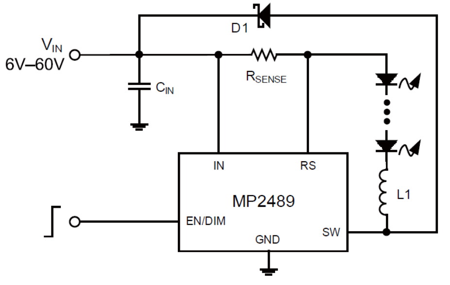
| MP2489DN-LF-Z | Buck SOIC-8 600kHz |
In: 6~60V Out: 1A |
![]() |
| IS31LT3954-GRLS4-TR | Buck SOP-8 |
In: 4.5~38V Out: 4.5A |
|
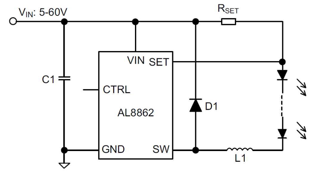
| AL8862SP-13 | Buck SOEP-8 1Mhz |
In : 5~60V Out : 1A |
![]() |
| HV9967BK7-G | Buck DFNEP-8 |
In: 8~60V Out: 700mA |
|
| A6213KLJTR-1-T | Buck SOIC-8 |
In: 6~48V Out: 3A |
반응형
'HWDesk > ElectronicParts' 카테고리의 다른 글
| LED Driver ICs - Diodes Incorporated (0) | 2021.03.28 |
|---|---|
| SCR - Extremely High Current (0) | 2021.03.25 |
| LED Driver ICs - Low Voltage (0) | 2021.03.20 |
| NTC 값 추정 (0) | 2020.08.29 |
| 가속도, 자이로 센서 검토 (0) | 2020.07.27 |
반응형
250x250
최근에 올라온 글
최근에 달린 댓글
- Total
- Today
- Yesterday
링크
TAG
- BiliChild
- 심심풀이
- Innovations&Hurdles
- image
- 전압
- bilient
- 치매
- 혁신과허들
- 티스토리챌린지
- BSC
- DYOV
- 배프
- 혁신
- 절연형
- 치매방지
- 전류
- Video
- Hurdles
- 심심풀이치매방지기
- 아두이노
- 빌리칠드
- 빌리언트
- Innovations
- 오블완
- 허들
- ServantClock
- Decorator
- Innovation&Hurdles
- 둎
- arduino
| 일 | 월 | 화 | 수 | 목 | 금 | 토 |
|---|---|---|---|---|---|---|
| 1 | 2 | 3 | ||||
| 4 | 5 | 6 | 7 | 8 | 9 | 10 |
| 11 | 12 | 13 | 14 | 15 | 16 | 17 |
| 18 | 19 | 20 | 21 | 22 | 23 | 24 |
| 25 | 26 | 27 | 28 | 29 | 30 | 31 |
글 보관함












