티스토리 뷰
BilientSevices/MeasurementSystem[BMS]
[BiliMon] Bilient Monitor with High Current
bizmaker 2024. 6. 8. 06:00Isolated(insulated) voltage and current monitor both locally and remotely
Overview
Error(accuracy), nonlinearity and noise levels below 0.1%
| Item | Information | Option | Remarks |
| Communication | I2C with 6.8VDC | U48(KIA7805) | Using CN11 from 'Central' Module |
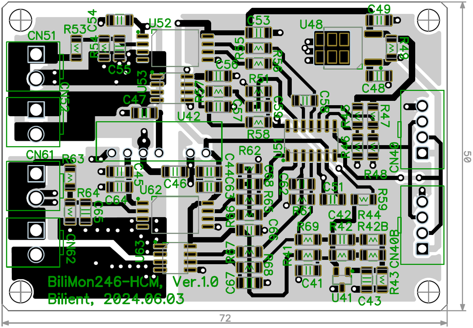
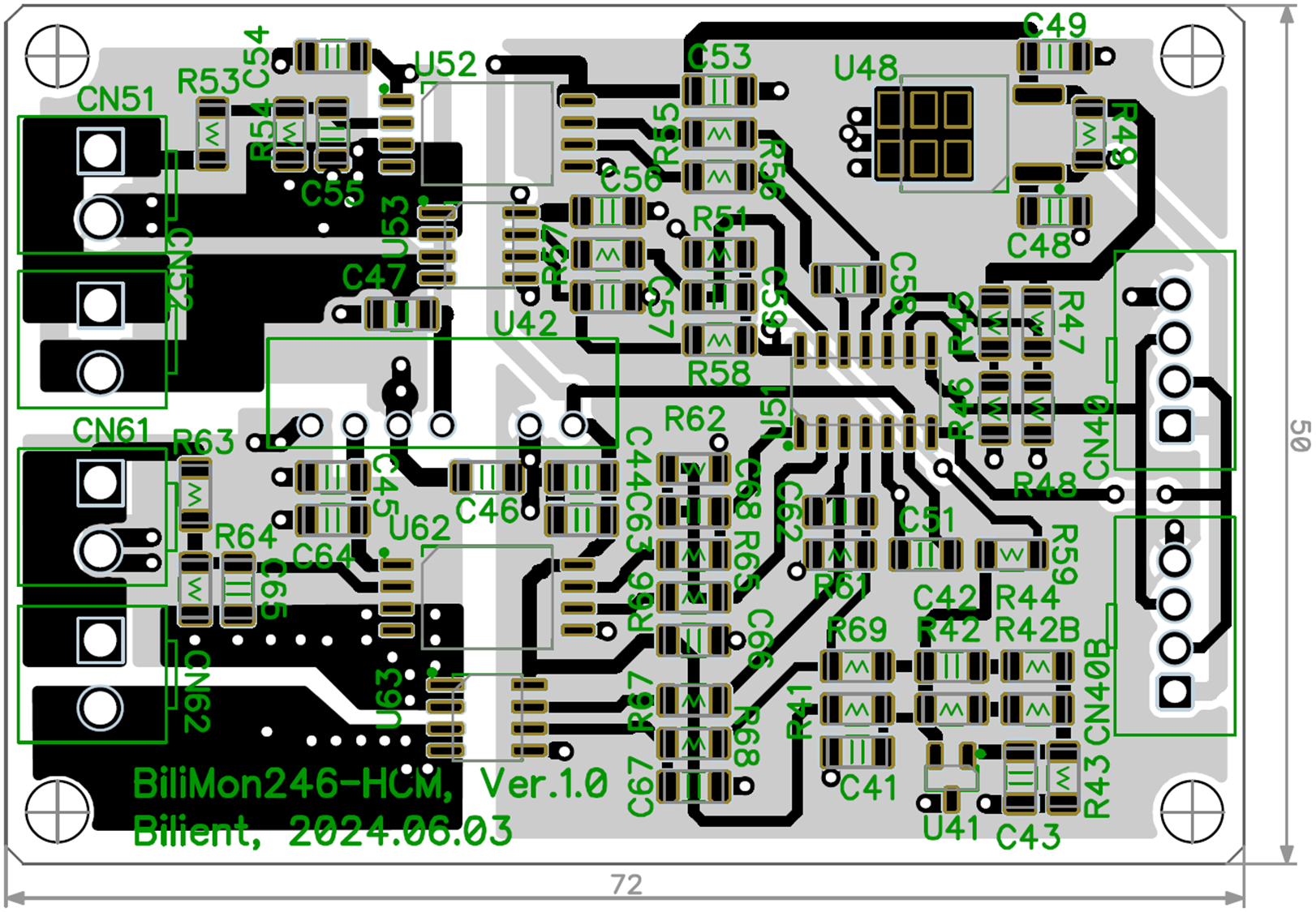
| Connectors | CN51 : Source#1 CN52 : Load#1 CN61 : Source#2 CN62 : Load#2 |
||
| Voltage ragne | -100 ~ +100 V | R54 or R64 : 20k ohm/B | Channe#1 & Channel#3 |
| -200 ~ +200 V | R54 or R64 : 10k ohm/B | Channe#1 & Channel#3 | |
| -400 ~ +400 V | R54 or R64 : 4.99k ohm/B | Channe#1 & Channel#3 | |
| Current range | -5.0 ~ +5.0 A | U63 : ...05B | Channe#2 & Channel#4 |
| -20.0 ~ +20.0 A | U63 : ...20A | Channe#2 & Channel#4 | |
PCB Layout

Schematic(NoValue)

반응형
'BilientSevices > MeasurementSystem[BMS]' 카테고리의 다른 글
| [BiliMon] BiliMon-App, Ver.2.1, Remote Monitoring with Web (0) | 2024.06.29 |
|---|---|
| [BiliMon] Central Module for Bilient Monitor (1) | 2024.06.09 |
| [BiliMon] Bilient Monitor with Low Current (1) | 2024.06.07 |
| [BiliMon] Bilient Monitor with AC & DC Powers (1) | 2024.06.06 |
| [BiliMon] Circuit for Type-B, 2024.05(2) (0) | 2024.05.28 |
반응형
250x250
최근에 올라온 글
최근에 달린 댓글
- Total
- Today
- Yesterday
링크
TAG
- 혁신과허들
- 허들
- image
- 혁신
- 배프
- 심심풀이치매방지기
- DYOV
- Video
- 치매방지
- 전류
- BSC
- Innovations
- 빌리언트
- 둎
- Innovation&Hurdles
- 전압
- 절연형
- 빌리칠드
- 오블완
- 심심풀이
- Decorator
- 아두이노
- ServantClock
- bilient
- arduino
- Innovations&Hurdles
- 치매
- 티스토리챌린지
- BiliChild
- Hurdles
| 일 | 월 | 화 | 수 | 목 | 금 | 토 |
|---|---|---|---|---|---|---|
| 1 | 2 | 3 | 4 | 5 | 6 | 7 |
| 8 | 9 | 10 | 11 | 12 | 13 | 14 |
| 15 | 16 | 17 | 18 | 19 | 20 | 21 |
| 22 | 23 | 24 | 25 | 26 | 27 | 28 |
글 보관함

