티스토리 뷰
BilientSevices/MeasurementSystem[BMS]
PCBs for BiliMon Modules the First
bizmaker 2024. 8. 24. 15:54BiliMon246-V20
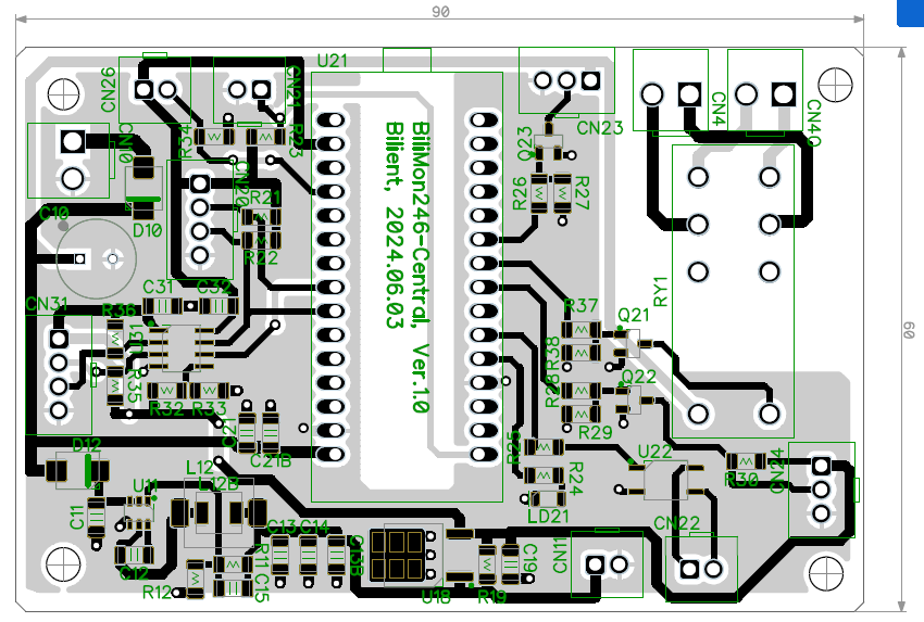
[Central Module]
- BiliMon246-Central, 2024.06.03
- 90 x 60 mm
![]() |
![]() |
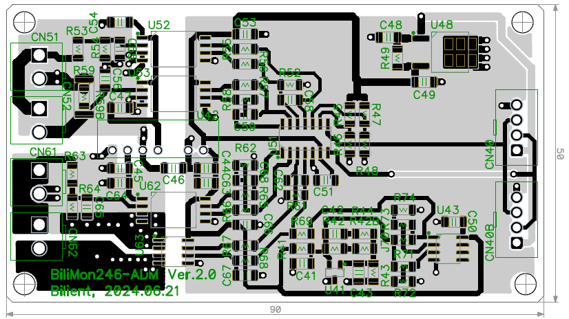
[AC & DC Module]
- BiliMon246-ADM, 2024.06.21
- 90x50 mm
![]() |
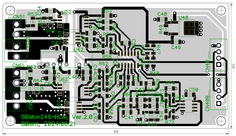
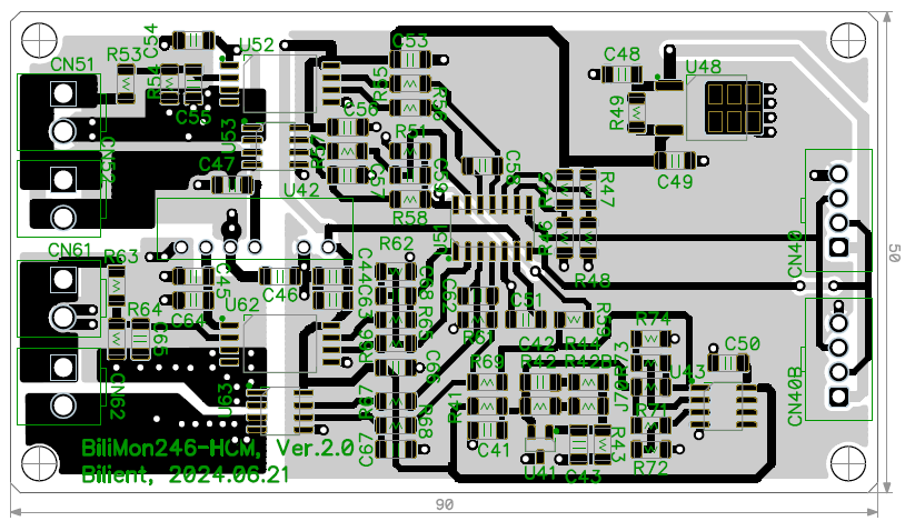
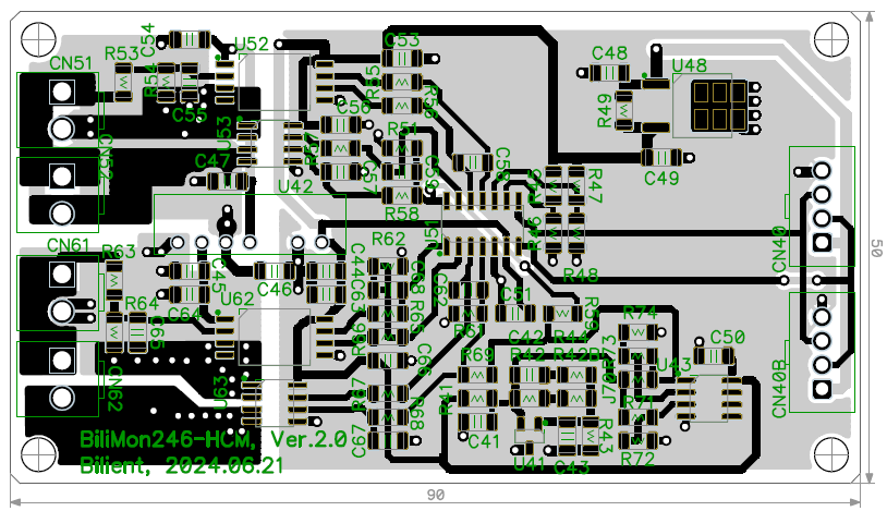
[High Current Module]
- BiliMon246-HCM, 2024.06.21
- 90x50 mm
![]() |
![]() |
[Low Current Module]
- BiliMon246-LCM, 2024.06.21
- 90x50 mm
![]() |
![]() |
반응형
'BilientSevices > MeasurementSystem[BMS]' 카테고리의 다른 글
| PCBs for BiliMon Modules with Precision (0) | 2024.08.24 |
|---|---|
| PCBs for BiliMon Modules, the Second Edition (0) | 2024.08.24 |
| Bilient Monitor - AC & DC Module, 2024.06 (0) | 2024.08.23 |
| Bilient Monitor - Central Module, 2024.06 (0) | 2024.08.23 |
| *Bilient Monitor with Precision - Low Current Module, 2024.08 (0) | 2024.08.21 |
반응형
250x250
최근에 올라온 글
최근에 달린 댓글
- Total
- Today
- Yesterday
링크
TAG
- 절연형
- Innovation&Hurdles
- 전압
- 빌리언트
- image
- 티스토리챌린지
- Hurdles
- BSC
- 빌리칠드
- 심심풀이치매방지기
- 배프
- 치매방지
- 허들
- ServantClock
- Video
- 전류
- Decorator
- BiliChild
- arduino
- 오블완
- 아두이노
- Innovations&Hurdles
- bilient
- DYOV
- 심심풀이
- 혁신과허들
- Innovations
- 혁신
- 치매
- 둎
| 일 | 월 | 화 | 수 | 목 | 금 | 토 |
|---|---|---|---|---|---|---|
| 1 | 2 | 3 | 4 | 5 | 6 | 7 |
| 8 | 9 | 10 | 11 | 12 | 13 | 14 |
| 15 | 16 | 17 | 18 | 19 | 20 | 21 |
| 22 | 23 | 24 | 25 | 26 | 27 | 28 |
| 29 | 30 | 31 |
글 보관함








