티스토리 뷰
BilientSevices/MeasurementSystem[BMS]
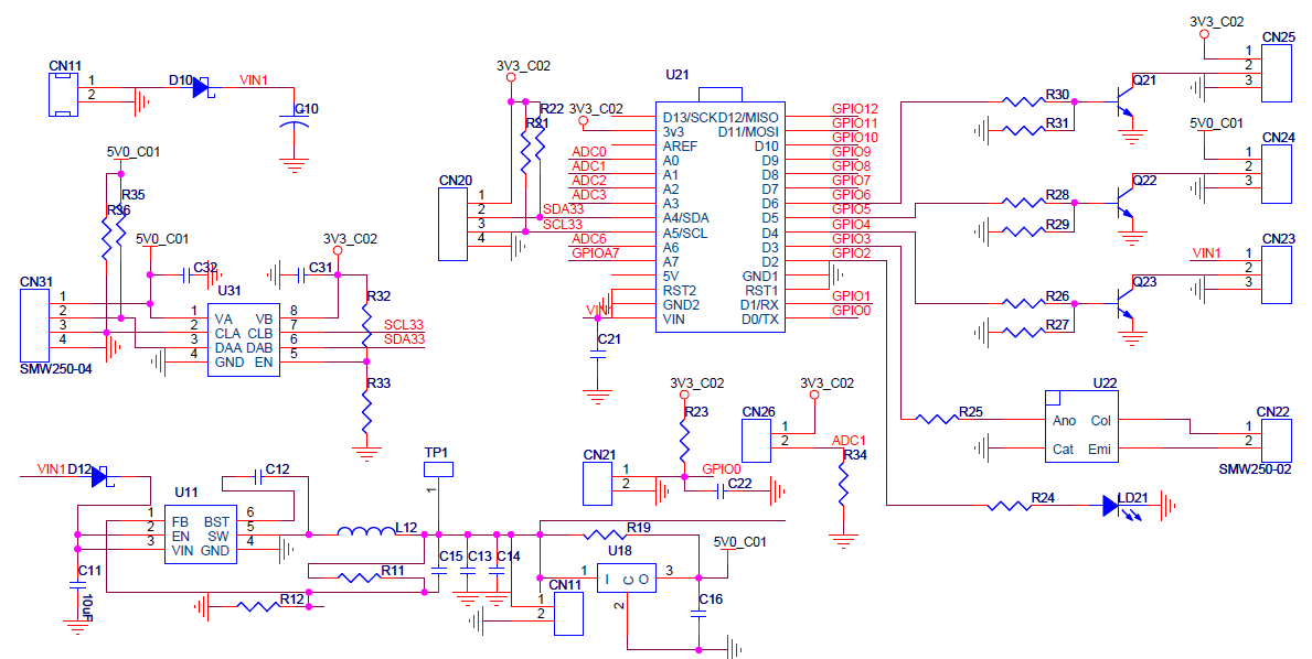
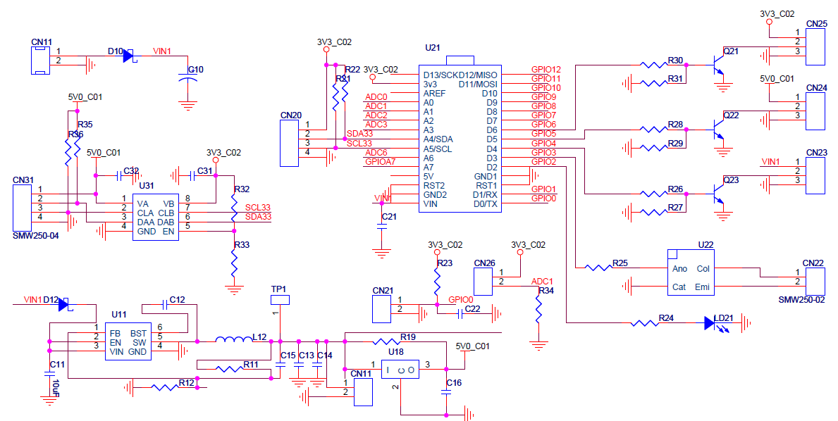
[BiliMon] Schematic for Central Module
bizmaker 2024. 5. 18. 03:00- Communication via Bluetooth or WiFi
- Digital input from external.
- Analog input from external.
- Digital and analog output to external.

반응형
'BilientSevices > MeasurementSystem[BMS]' 카테고리의 다른 글
| [BiliMon] Android App for Remote Monitoring (0) | 2024.05.25 |
|---|---|
| [BiliMon] 절연형 전류 전압 모니터 (1) | 2024.05.19 |
| [BiliMon] PCB Design for BiliMon244 (0) | 2024.05.17 |
| [BiliMon] VI Address Codes (0) | 2024.05.12 |
| [BiliMon] Request Form, Ver.0.1 (0) | 2024.05.11 |
반응형
250x250
최근에 올라온 글
최근에 달린 댓글
- Total
- Today
- Yesterday
링크
TAG
- 심심풀이치매방지기
- arduino
- 혁신
- Video
- 혁신과허들
- ServantClock
- Innovations&Hurdles
- 오블완
- 티스토리챌린지
- 전류
- 배프
- 아두이노
- BSC
- 빌리언트
- 치매방지
- Decorator
- 전압
- bilient
- 심심풀이
- Innovation&Hurdles
- DYOV
- 절연형
- Innovations
- 치매
- 둎
- Hurdles
- BiliChild
- image
- 빌리칠드
- 허들
| 일 | 월 | 화 | 수 | 목 | 금 | 토 |
|---|---|---|---|---|---|---|
| 1 | 2 | 3 | ||||
| 4 | 5 | 6 | 7 | 8 | 9 | 10 |
| 11 | 12 | 13 | 14 | 15 | 16 | 17 |
| 18 | 19 | 20 | 21 | 22 | 23 | 24 |
| 25 | 26 | 27 | 28 | 29 | 30 | 31 |
글 보관함

