티스토리 뷰
BilientSevices/MeasurementSystem[BMS]
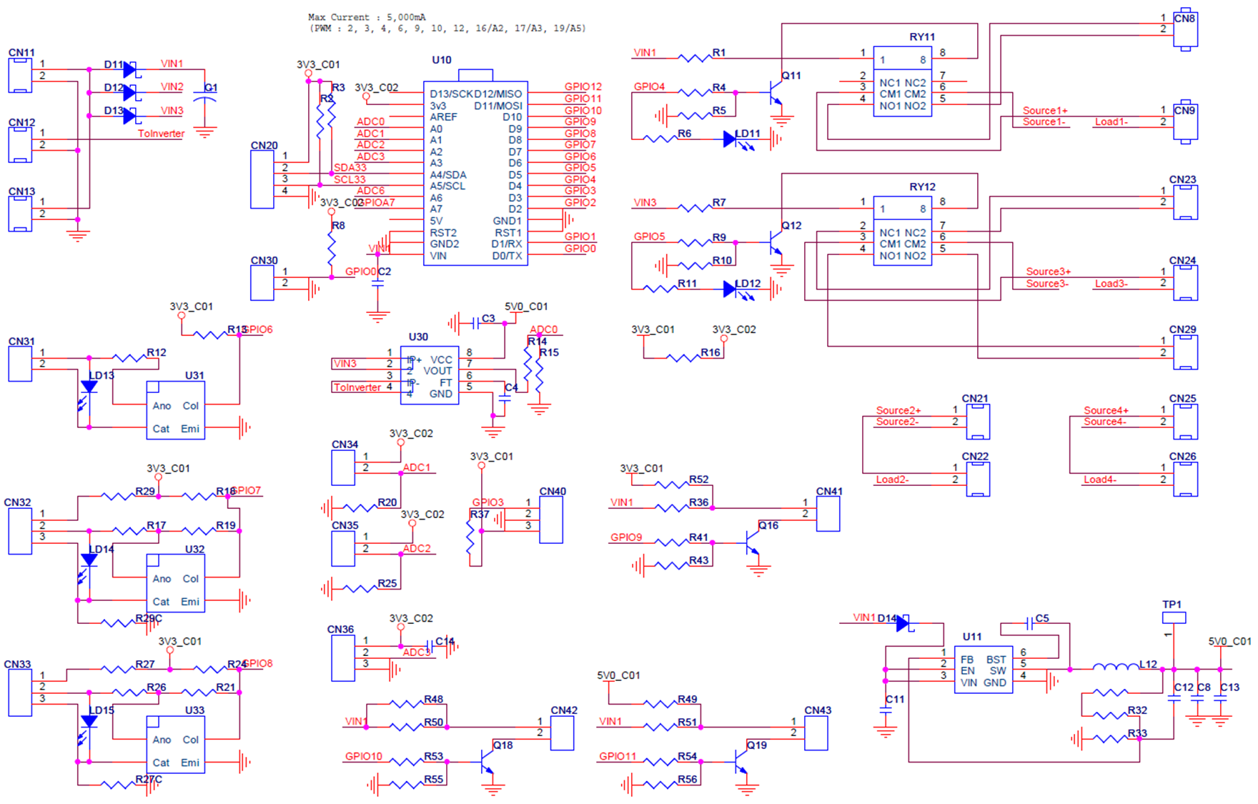
[BiliMon] Circuit for 4 Channel VI Monitor
bizmaker 2024. 5. 6. 03:00- Isolated voltage sensor
- Isolated current sensor
- Digital control with power ON and OFF
- Local monitoring and control via Bluetooth
- Remote monitoring and control via Web


| To control AC power ON and OFF | To control charging and discharging status of a battery |
![]() |
![]() |
| To monitor voltage and current | To monitor voltage and current |
![]() |
![]() |
| To monitor voltage from an external sensor | |
![]() |
반응형
'BilientSevices > MeasurementSystem[BMS]' 카테고리의 다른 글
| [BiliMon] VI Address Codes (0) | 2024.05.12 |
|---|---|
| [BiliMon] Request Form, Ver.0.1 (0) | 2024.05.11 |
| [BiliMon] Monitoring App. for Web, Ver.0.1 (0) | 2024.05.05 |
| [BiliMon] Monitoring App for BLE, Ver.0.1 (0) | 2024.05.04 |
| [BiliMon] Schematic for VI Module (1) | 2024.05.01 |
반응형
250x250
최근에 올라온 글
최근에 달린 댓글
- Total
- Today
- Yesterday
링크
TAG
- 치매방지
- Video
- DYOV
- BSC
- 혁신
- BiliChild
- Hurdles
- 티스토리챌린지
- 허들
- 둎
- 빌리언트
- Decorator
- Innovation&Hurdles
- 아두이노
- 절연형
- 오블완
- Innovations
- Innovations&Hurdles
- 치매
- 배프
- 심심풀이치매방지기
- image
- bilient
- arduino
- 빌리칠드
- 전압
- 심심풀이
- ServantClock
- 혁신과허들
- 전류
| 일 | 월 | 화 | 수 | 목 | 금 | 토 |
|---|---|---|---|---|---|---|
| 1 | 2 | 3 | 4 | 5 | 6 | 7 |
| 8 | 9 | 10 | 11 | 12 | 13 | 14 |
| 15 | 16 | 17 | 18 | 19 | 20 | 21 |
| 22 | 23 | 24 | 25 | 26 | 27 | 28 |
글 보관함






