티스토리 뷰
벅-부스트(Buck-Boost)용 PMIC : MP4008
MP4008GS-Z
|
Digi-Key 제품 번호
|
1589-1654-2-ND - 테이프 및 릴(TR)
1589-1654-1-ND - 컷 테이프(CT)
1589-1654-6-ND - Digi-Reel®
|
|
|
제조업체
|
|
|
|
제조업체 제품 번호
|
MP4008GS-Z
|
|
|
제품 요약
|
IC LED DRIVER CTRLR PWM 8SOIC
|
|
|
제조업체 표준 리드 타임
|
12주
|
|
|
제품 세부 정보
|
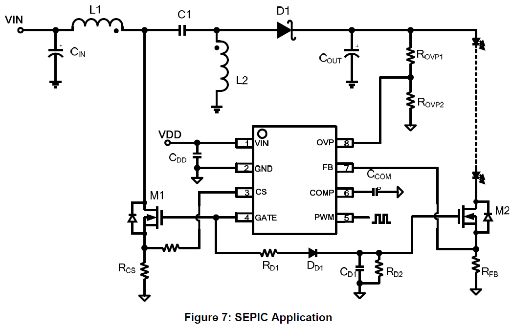
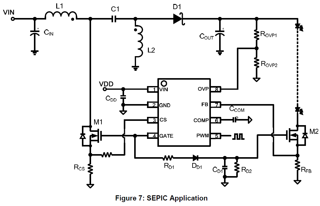
LED 드라이버 IC 1 출력 DC DC 컨트롤러 부스트, SEPIC PWM 조광 8-SOIC
|
|
| 고객 참조 번호 |
|
|
| 규격서 | 규격서 | |
제품 특성
유형제품 요약선택
|
종류
|
|
|
|
제조업체
|
Monolithic Power Systems Inc.
|
|
|
계열
|
-
|
|
|
포장
|
테이프 및 릴(TR)
컷 테이프(CT)
Digi-Reel®
|
|
|
제품 현황
|
활성
|
|
|
유형
|
DC DC 컨트롤러
|
|
|
토폴로지
|
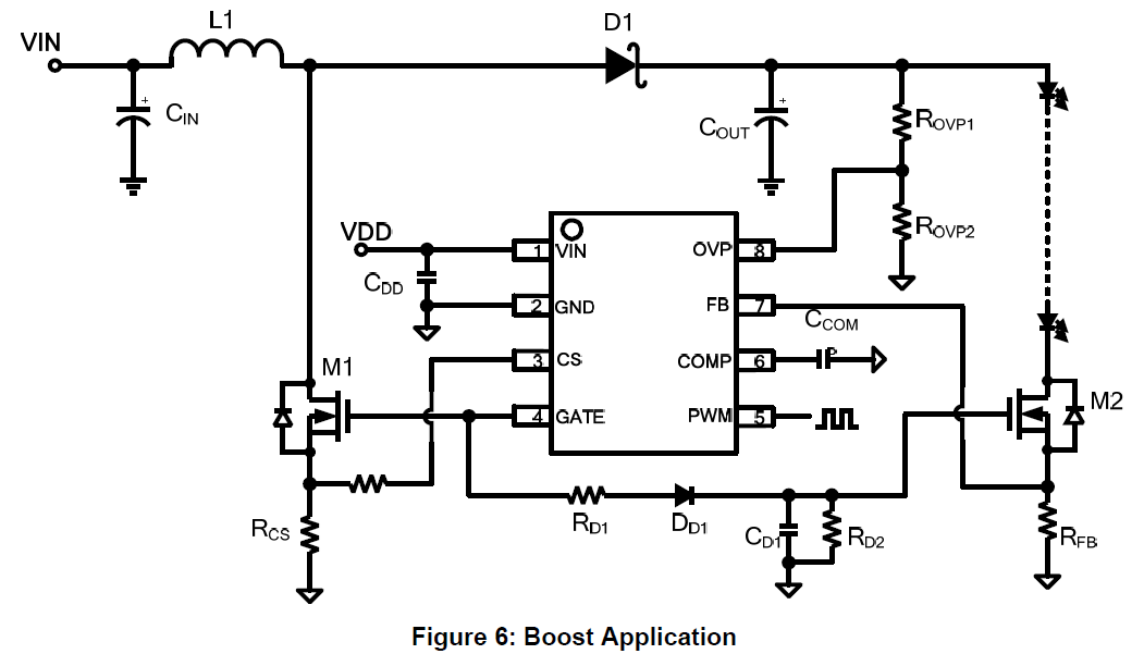
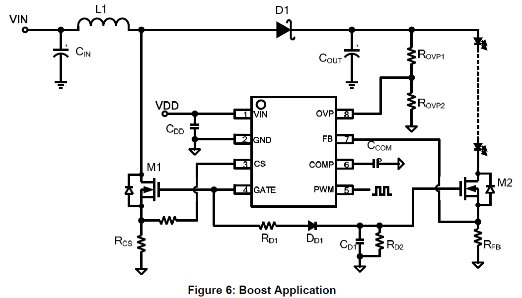
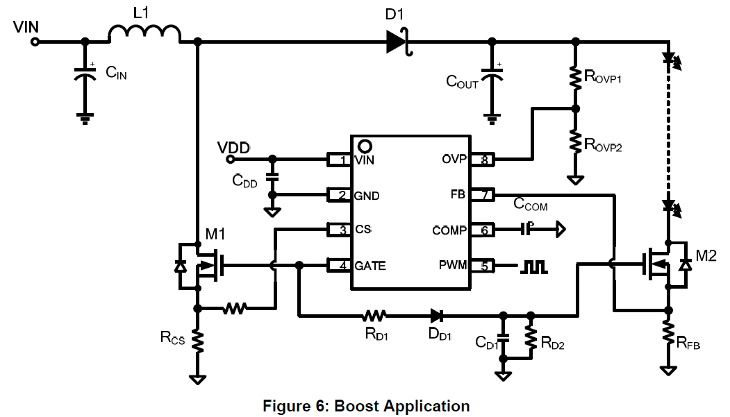
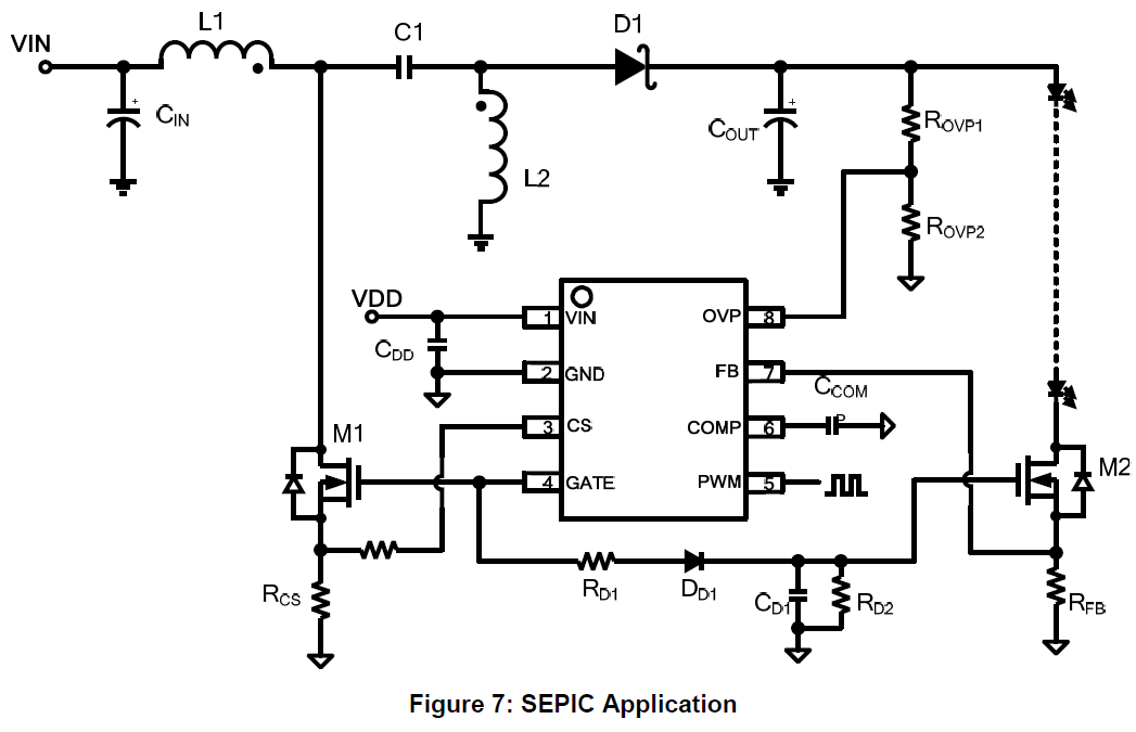
부스트, SEPIC
|
|
|
내부 스위치
|
없음
|
|
|
출력 개수
|
1
|
|
|
전압 - 공급(최소)
|
9V
|
|
|
전압 - 공급(최대)
|
28V
|
|
|
전압 - 출력
|
-
|
|
|
전류 - 출력/채널
|
-
|
|
|
주파수
|
180kHz
|
|
|
조광
|
PWM
|
|
|
응용 분야
|
범용
|
|
|
작동 온도
|
-40°C ~ 125°C(TJ)
|
|
|
실장 유형
|
표면 실장
|
|
|
패키지/케이스
|
8-SOIC(0.154", 3.90mm 폭)
|
|
|
공급 장치 패키지
|
8-SOIC
|
|
|
기준 제품 번호
|
|


반응형
'HWDesk > ElectronicParts' 카테고리의 다른 글
| Electronic Parts (0) | 2023.09.21 |
|---|---|
| 대전류 FET (0) | 2023.09.06 |
| [BSC] Modules for BSC22BV20 (0) | 2022.11.01 |
| DataSheets for Major ICs (0) | 2022.01.06 |
| WCS2702 Family (0) | 2021.10.23 |
반응형
250x250
최근에 올라온 글
최근에 달린 댓글
- Total
- Today
- Yesterday
링크
TAG
- 심심풀이치매방지기
- 오블완
- 치매
- arduino
- BSC
- 배프
- Innovations&Hurdles
- ServantClock
- 치매방지
- 둎
- 혁신
- 혁신과허들
- 아두이노
- DYOV
- Video
- 전류
- BiliChild
- Hurdles
- 전압
- Decorator
- bilient
- 절연형
- 빌리칠드
- 심심풀이
- 티스토리챌린지
- 빌리언트
- 허들
- Innovations
- Innovation&Hurdles
- image
| 일 | 월 | 화 | 수 | 목 | 금 | 토 |
|---|---|---|---|---|---|---|
| 1 | 2 | 3 | 4 | 5 | 6 | 7 |
| 8 | 9 | 10 | 11 | 12 | 13 | 14 |
| 15 | 16 | 17 | 18 | 19 | 20 | 21 |
| 22 | 23 | 24 | 25 | 26 | 27 | 28 |
글 보관함

