티스토리 뷰
히스테리시스(hysteresis)를 이용하는 회로 설계
Op-amp
▣ 기초 이론

▣ 회로 설계
|
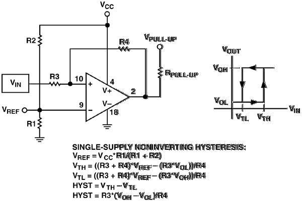
Vref |
12.5 |
|
R1 |
10000 |
|
R2 |
60000 |
|
Vol |
0.5 |
|
Voh |
14.5 |
|
Vth |
14.5 |
|
Vtl |
12.16667 |
반응형
'HWDesk > ElectronicParts' 카테고리의 다른 글
| Connectors (0) | 2020.03.08 |
|---|---|
| Transistor - BJT (0) | 2020.03.08 |
| [DataLogger] SD test (0) | 2020.02.23 |
| Op-Amp를 이용한 삼각파 만들기 (0) | 2020.02.20 |
| Noncontact Voltage Detector 조사 (0) | 2020.02.17 |
반응형
250x250
최근에 올라온 글
최근에 달린 댓글
- Total
- Today
- Yesterday
링크
TAG
- 혁신과허들
- Video
- 전압
- 심심풀이
- ServantClock
- 전류
- Innovations
- DYOV
- 둎
- 아두이노
- 혁신
- 심심풀이치매방지기
- Innovation&Hurdles
- 오블완
- 배프
- Innovations&Hurdles
- arduino
- Decorator
- 티스토리챌린지
- 허들
- bilient
- 절연형
- 빌리칠드
- BSC
- 빌리언트
- Hurdles
- 치매
- image
- 치매방지
- BiliChild
| 일 | 월 | 화 | 수 | 목 | 금 | 토 |
|---|---|---|---|---|---|---|
| 1 | 2 | 3 | ||||
| 4 | 5 | 6 | 7 | 8 | 9 | 10 |
| 11 | 12 | 13 | 14 | 15 | 16 | 17 |
| 18 | 19 | 20 | 21 | 22 | 23 | 24 |
| 25 | 26 | 27 | 28 | 29 | 30 | 31 |
글 보관함

