BilientSevices/MeasurementSystem[BMS]
[BiliMon] Central Module for Bilient Monitor
bizmaker
2024. 6. 9. 06:00
Isolated(insulated) voltage and current monitor both locally and remotely
Overview
| Item | Information | Remarks |
| Connectors | CN20 : I2C with 3.3V CN31 : I2C with 5V CN11 : 6.8V CN21 : Input to GPIO7 CN26 : Input to ADC0 CN22 : Isolated output by GPIO3 CN23 : VIN output by GPIO4 CN24 : 5V output by GPIO5 CN25 : 3.3V output by GPIO6 |
|
| Digital IN | GPIO7 : CN21 | |
| Analog IN | ADC0 : CN26 | |
| Digital OUT | GPIO2 : to LD21 GPIO3 : to CN22 GPIO4 : to CN23 GPIO5 : to CN24 GPIO6 : to CN25 |
|
| Digital Control | None | |
| Variable#1 (CN31 only) |
R11 and R19 : 0 ohm for 5.0VDC | U11(AP63205) U18(KIA7805) |
| Variable#2 (with CN11) |
R11 : 49.9k ohm/F R12 : 6.8k ohm/F R19 : OPEN |
U11(AP63200) |
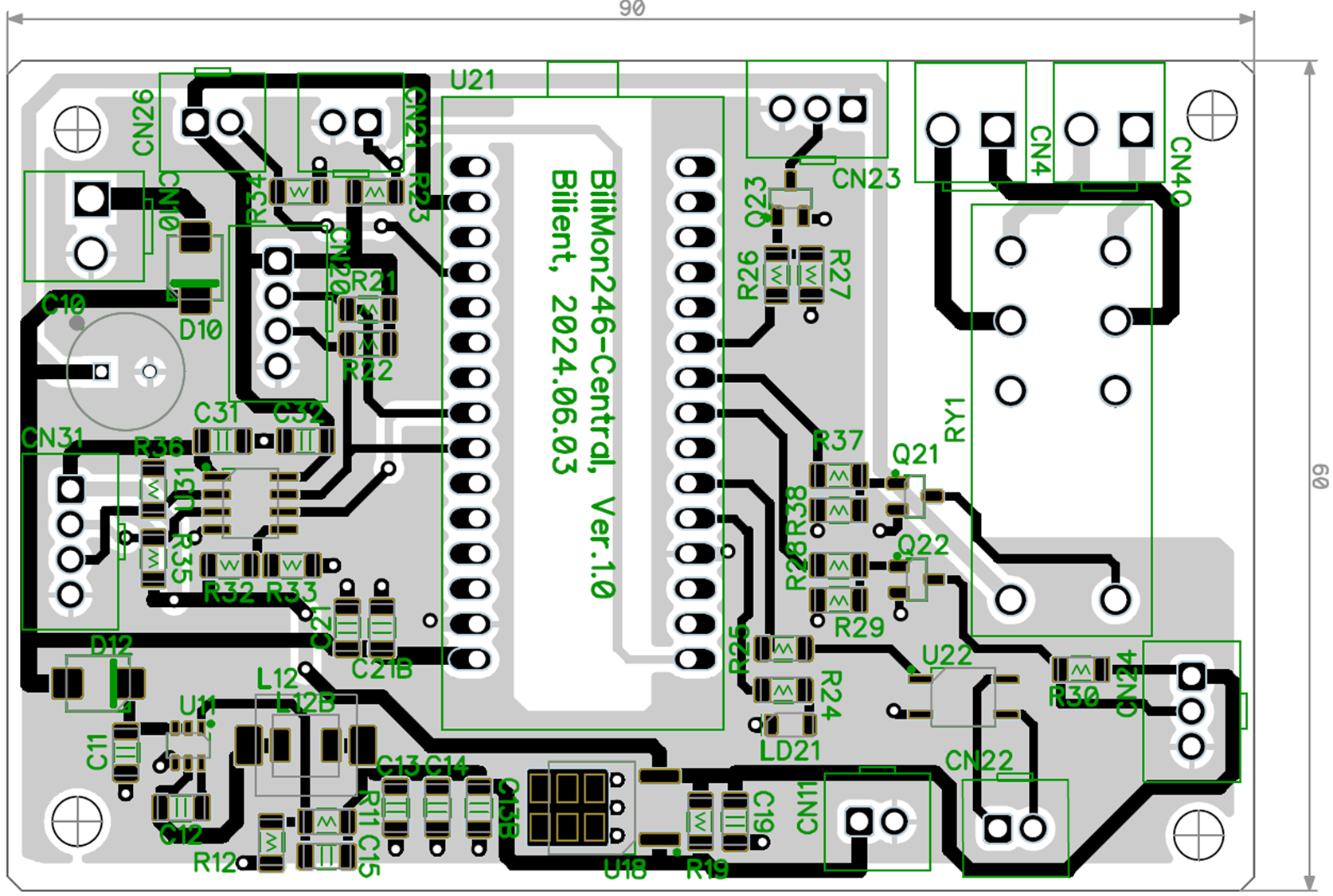
PCB Layout

Schematic(NoValue)

반응형