BilientSevices/MeasurementSystem[BMS]
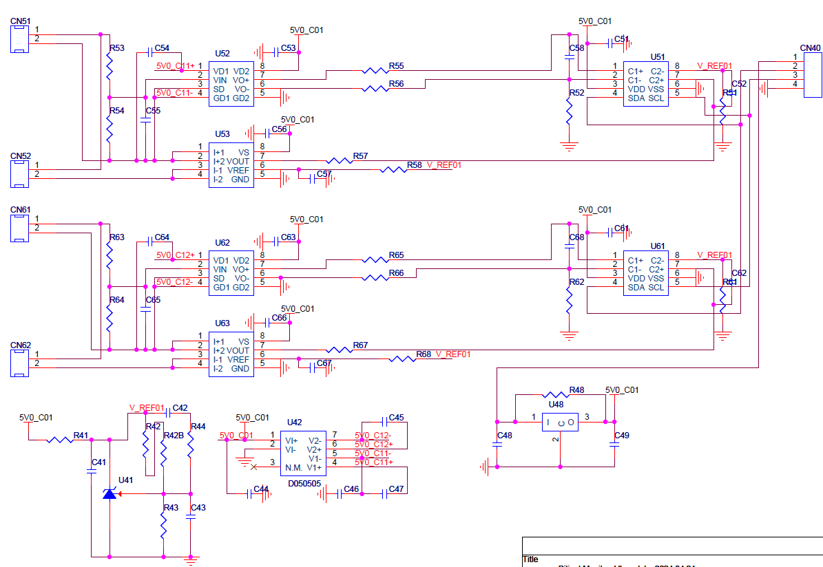
[BiliMon] Schematic for VI Module
bizmaker
2024. 5. 1. 03:00
- Measuring voltages and currents.
- Insulated between a DUT and the instrument.
- Insulated between DUTs.

반응형