HWDesk

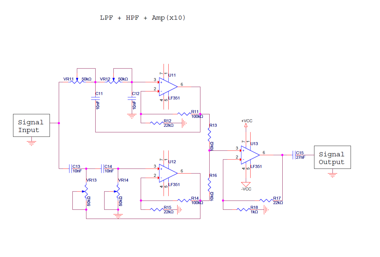
[Circuit] Hybrid Type Band Pass Filter

inhae 2022. 12. 3. 22:28
  • LF351

 

반응형