HWDesk

[Circuit] Low Pass Filter

inhae 2022. 9. 10. 22:10
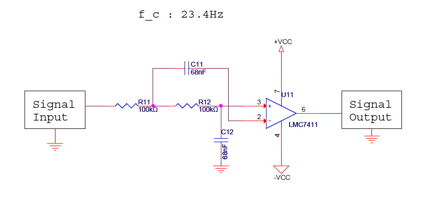
  • LPF
  • LM741

 

반응형