HWDesk/ElectronicParts
TL494를 이용한 Step-up 회로
bizmaker
2025. 1. 27. 14:30
출처 : TL494 데이터 시트
TL494(Texas Instruments, DC-DC switching controller)를 이용한 Steup-up 회로에 대해 설명하고자 한다.
[TL494 주요 사양]
- 입력전압을 7~40V까지 수용하며
- Buck, Booost 등 다양한 토폴로지에 적용 가능
| Category | Integrated Circuits (ICs) Power Management (PMIC) DC DC Switching Controllers |
| Manufacturer | Texas Instruments |
| Series | - |
| Packaging | Tape & Reel (TR) Cut Tape (CT) Digi-Reel® |
| Part Status | Active |
| Output Type | Transistor Driver |
| Function | Step-Up, Step-Down, Step-Up/Step-Down |
| Output Configuration | Positive |
| Topology | Buck, Boost, Flyback, Forward Converter, Full-Bridge, Half-Bridge, Push-Pull |
| Number of Outputs | 2 |
| Output Phases | 1 |
| Voltage - Supply (Vcc/Vdd) | 7V ~ 40V |
| Frequency - Switching | 1kHz ~ 300kHz |
| Duty Cycle (Max) | 45% |
| Synchronous Rectifier | No |
| Clock Sync | No |
| Serial Interfaces | - |
| Control Features | Dead Time Control, Frequency Control |
| Operating Temperature | -40°C ~ 85°C (TA) |
| Mounting Type | Surface Mount |
| Package / Case | 16-SOIC (0.154", 3.90mm Width) |
| Supplier Device Package | 16-SOIC |
| Base Product Number | TL494 |

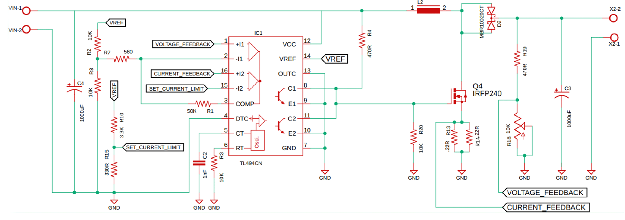
[예시 회로]
- Step-down 회로와 Step-up 회로 예시를 보여줌
| Step-down | Step-up |
![]() |
![]() |
| https://www.digikey.kr/ko/products/detail/texas-instruments/TL494CDR/276936 | https://handsontec.com/index.php/product/35v-8a-auto-step-up-step-down-dc-dc-converter-module/ |
[주의 사항]
- VCC핀과 VI, VO 핀에 40V 이상의 전압이 걸리지 않도록 주의할 것

[핀맵(Pin-map)]
- 2개의 입력핀(1IN, 2IN)
- 2개의 출력핀(C1, C2)

[주요 정격]
- 입력전압은 7~40V 가능
- 주파수는 1~300kHz 사용 가능
- 동작온도는 80'C 이하임.

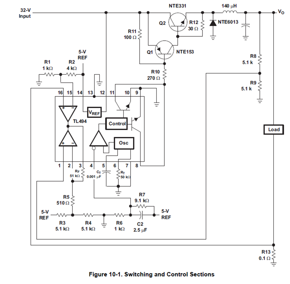
[기능 블럭도]

[Step-up 예시 회로도]

반응형

