BilientSevices/Measurement&Monitoring
*Bilient Monitor - Low Current Module, 2024.08
bizmaker
2024. 8. 21. 20:12
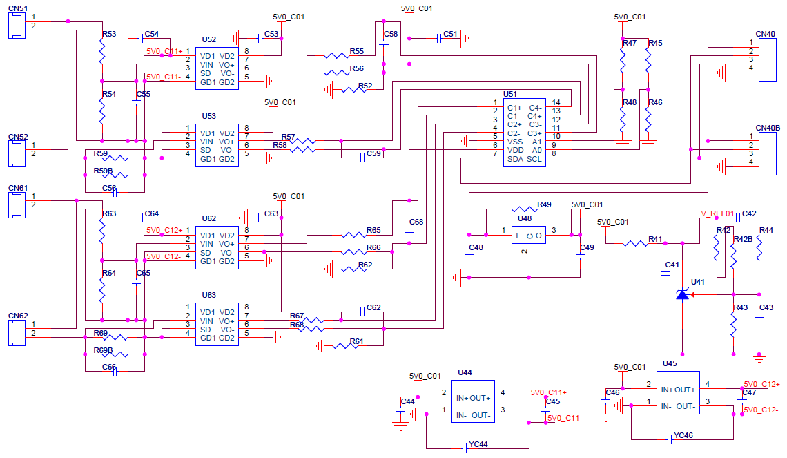
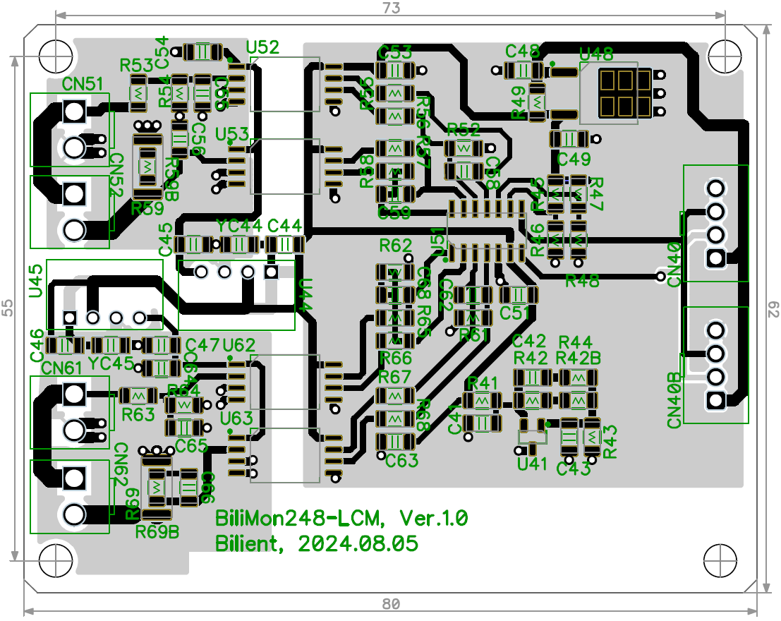
BiliMon248-LCM
MUS-0505
[PCB]

[Schematic]

[PCB]

반응형